整流二極管在電路圖中的具體作用

日期:2022-11-04 分類:產品知識 瀏覽:910 來源:廣東佑風微電子有限公司


  整流二極管在電路圖中的具體作用


  整流二極管在電路中的具體作用是什么,整流二極管在實際應用中起到的特殊作用是什么?


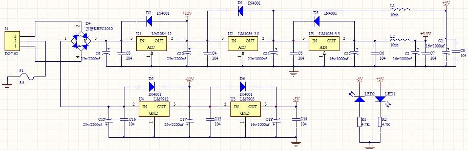
  整流二極管電路中主要是防止輸入端電壓突然降低或不慎短路,及時將輸出端大電容的電荷釋放掉,從而保護三端穩(wěn)壓器不被擊穿。


  即輸出電壓高于輸入電壓時,通過整流二極管釋放電壓。三端穩(wěn)壓器在輸出電壓大于輸入電壓時,三端極易損壞。

  整流二極管在電路中的作用你學會了多少?若想了解更多的整流二極管知識,歡迎來電我司,我司將竭誠為你服務。



上一篇:橋式整流二極管選用原則

下一篇:什么是恒流三極管,恒流三極管的應用技巧2

客服微信
咨詢電話
0769-82730221